
◇ 產品簡介 ◇ 產品功能◇ 技術指標◇ 訂購信息◇ 資料下載◇ 相關產品
產品簡介
DTZ-TS 溫度開關自動檢定系統是深度融合多學科技術的智能化檢測平臺,采用專業軟件算法、高精度測溫終端與全自動測試架構三大技術。本系統專為工業級溫度開關、溫控元件設計,通過自動化檢定流程實現從原始數據采集、多維度特征分析到智能證書生成的全程無人值守檢測,顯著提升計量檢定效率與結果可靠性。系統由四部分組成:
1、基于mK級溫控精度的DTMC-mK301測溫儀
2、智能 精 密 恒溫槽
3、溫度開關掃描器
4、集成化檢定管理軟件,形成"感知-分析-執行"閉環體系。
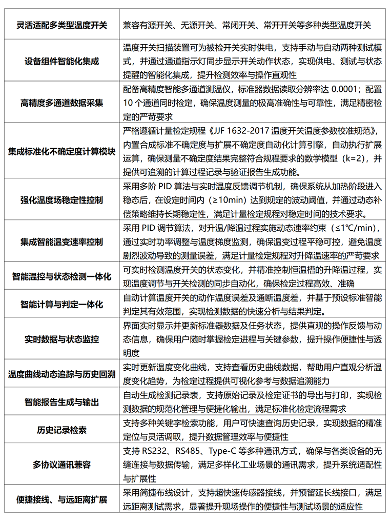
特點/優勢

規程、規范
序號 | 規程(范)代號 | 規程(范)名稱 |
1 | JJF 1632-2017 | 溫度開關溫度參數校準規范 |
2 | JJG160-2007 | 標準鉑電阻溫度計 |
3 | JB5376--1991 | 低溫恒溫槽技術條件 |
4 | JB/T5377--1991 | 恒溫水槽技術條件 |
5 | JJF1030-2023 | 溫度校準用恒溫槽技術性能測試規范 |
6 | JJF 1587-2016 | 數字多用表校準規范 |
| 上一條:DTWL-46型 高精度溫度箱(-46-80℃/95℃) | 下一條:DTSL Pro-DHT 溫濕度傳感器自動標定平臺 |
版權所有:泰安德圖自動化儀器有限公司
備案號:魯ICP備14024757號-1 ![]()